最新消息

最新消息

關於大同附幼

  • 校園環境
  • 師資陣容
  • 作息表
  • 營養餐點
  • 慶生會

2021年6月30日 星期三

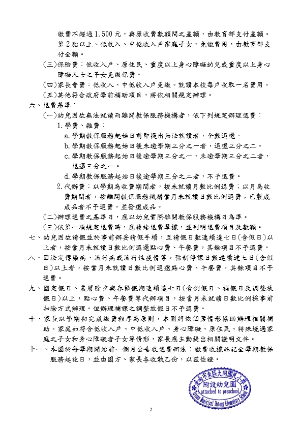
公告東區大同附幼110學年度收退費辦法



 

張貼者: 臺南市東區大同國小附設幼兒園 於 星期三, 6月 30, 2021 沒有留言:
較新的文章 較舊的文章 首頁
訂閱: 意見 (Atom)

衛生.安全

  • 衛生健康
  • 消防安全

大同寶寶說母語

  • 大同附幼母語日網站

網誌存檔

  • ►  2020 (3)
    • ►  10月 (1)
    • ►  11月 (1)
    • ►  12月 (1)
  • ▼  2021 (3)
    • ►  4月 (1)
    • ▼  6月 (1)
      • 公告東區大同附幼110學年度收退費辦法
    • ►  9月 (1)
  • ►  2022 (13)
    • ►  1月 (2)
    • ►  4月 (2)
    • ►  5月 (2)
    • ►  6月 (5)
    • ►  7月 (1)
    • ►  12月 (1)
  • ►  2023 (2)
    • ►  6月 (1)
    • ►  12月 (1)
  • ►  2024 (2)
    • ►  6月 (1)
    • ►  12月 (1)
  • ►  2025 (3)
    • ►  2月 (1)
    • ►  6月 (1)
    • ►  12月 (1)
  • ►  2026 (1)
    • ►  2月 (1)

歡迎您~

歡迎您~

好站分享

  • 台南市教育局
  • 台南市政府防災資訊服務入口網
網站由大同國小附幼編輯維護. 圖片視窗主題. 主題圖片來源:Goldmund. 技術提供:Blogger.